MeshPoE-S3

Project Name: MeshPoE-S3
Author: Nickie Deuxyeux
Date: 2026-03-18
License: Creative Commons (CC BY)


Description

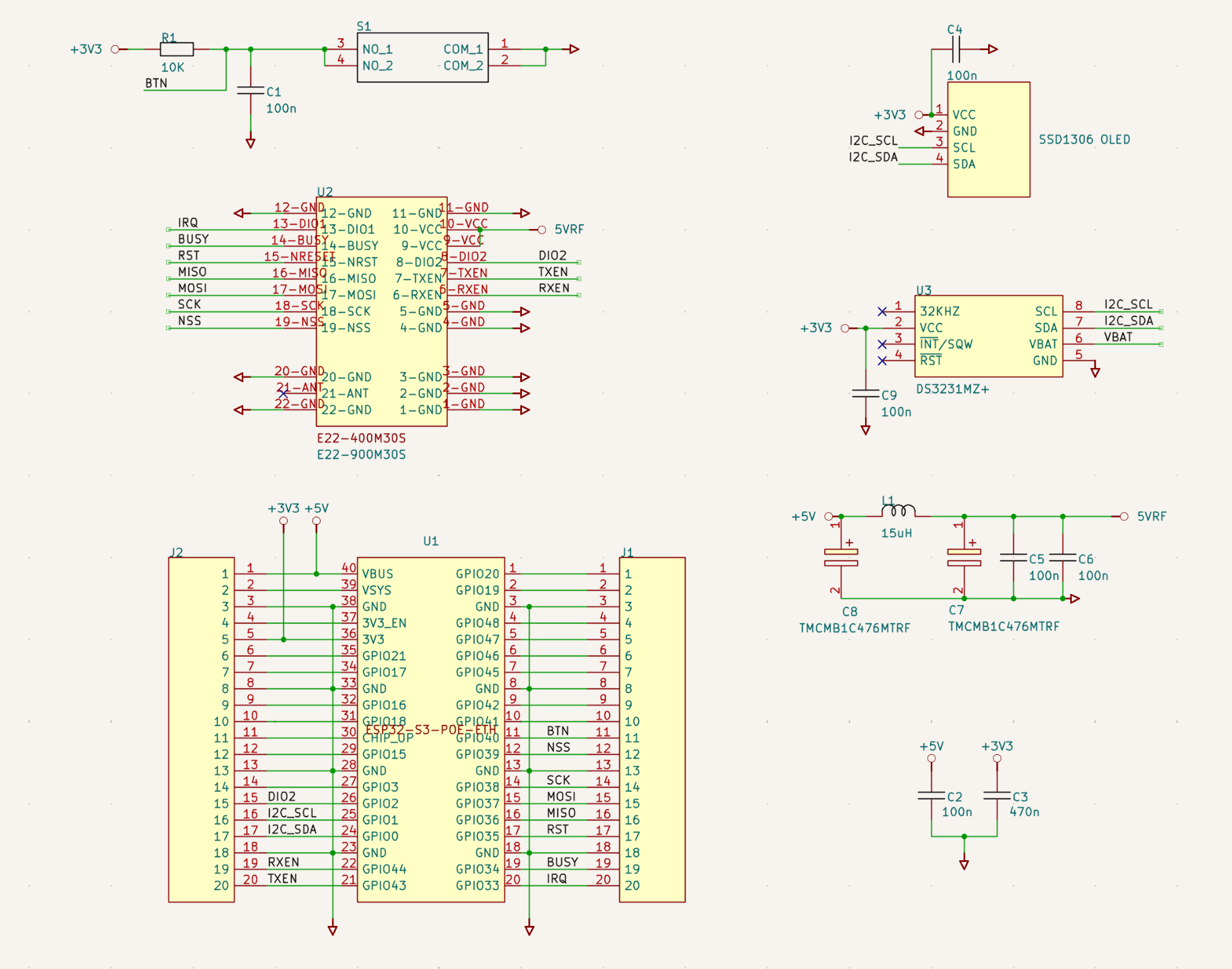
The MeshPoE-S3 is a universal PCB designed for use in LoRA mesh networks such as Reticulum, Meshtastic, and MeshCore.

Key features:

  • Compact form factor suitable for embedded outdoor mesh nodes
  • Power-over-Ethernet (PoE) support for convenient outdoor deployment
  • Ethernet connectivity for mesh networking

This repository contains the KiCad project files, PCB schematics, board images, and Gerbers for fabrication.


Project Structure

MeshPoE-S3/ ├── KiCad/ │ ├── MeshPoE-S3.kicad_pcb # PCB layout │ ├── MeshPoE-S3.kicad_prl # PCB plot file │ ├── MeshPoE-S3.kicad_pro # Project file │ └── MeshPoE-S3.kicad_sch # Schematic ├── Images/ │ ├── MeshPoE-S3-Front.png # Front layer image │ ├── MeshPoE-S3-Back.png # Back layer image │ └── MeshPoE-S3-Schematic.png # Schematic overview ├── Gerbers/ │ └── Gerbers-MeshPoE-S3.zip # Exported Gerbers for fabrication └── README.md # This file

Images

Front Layer
Back Layer
Schematic

License

This project is licensed under Creative Commons Attribution (CC BY). You may share and adapt the material as long as appropriate credit is given.

Description
No description provided
Readme 8.6 MiB
Languages
KiCad Layout 100%