2026-04-25 11:16:27 +03:00
2026-03-19 16:25:43 +03:00
2026-04-25 11:17:14 +03:00
2026-03-19 16:25:43 +03:00

MeshPoE-S3

Project Name: MeshPoE-S3
Author: Nickie Deuxyeux
Date: 2026-03-18
License: Creative Commons (CC BY)


Description

The MeshPoE-S3 is a universal mesh node designed for use in LoRA mesh networks such as Reticulum, Meshtastic, and MeshCore. It is mostly designed for stationary deployment and PoE power.

Key features:

  • Compact form factor suitable for outdoor mesh nodes
  • Power-over-Ethernet (PoE) support for convenient outdoor or roof deployment
  • Ethernet connectivity for reliable wired networking
  • GPIO headers for easy customization and expandability
  • Optional DS3231MZ+ RTC for timekeeping
  • Optional I2C environment sensor support (BME280, BME680, etc)

This repository contains the KiCad project files, PCB schematics, board images, Gerbers for fabrication. You are welcome to alter the design to fit your requirements.

Project Structure

MeshPoE-S3/
├── KiCad/
│ ├── MeshPoE-S3.kicad_pcb     # PCB layout
│ ├── MeshPoE-S3.kicad_prl     # PCB plot file
│ ├── MeshPoE-S3.kicad_pro     # Project file
│ └── MeshPoE-S3.kicad_sch     # Schematic
├── Images/
│ ├── MeshPoE-S3-Front.png     # Front layer image
│ ├── MeshPoE-S3-Back.png      # Back layer image
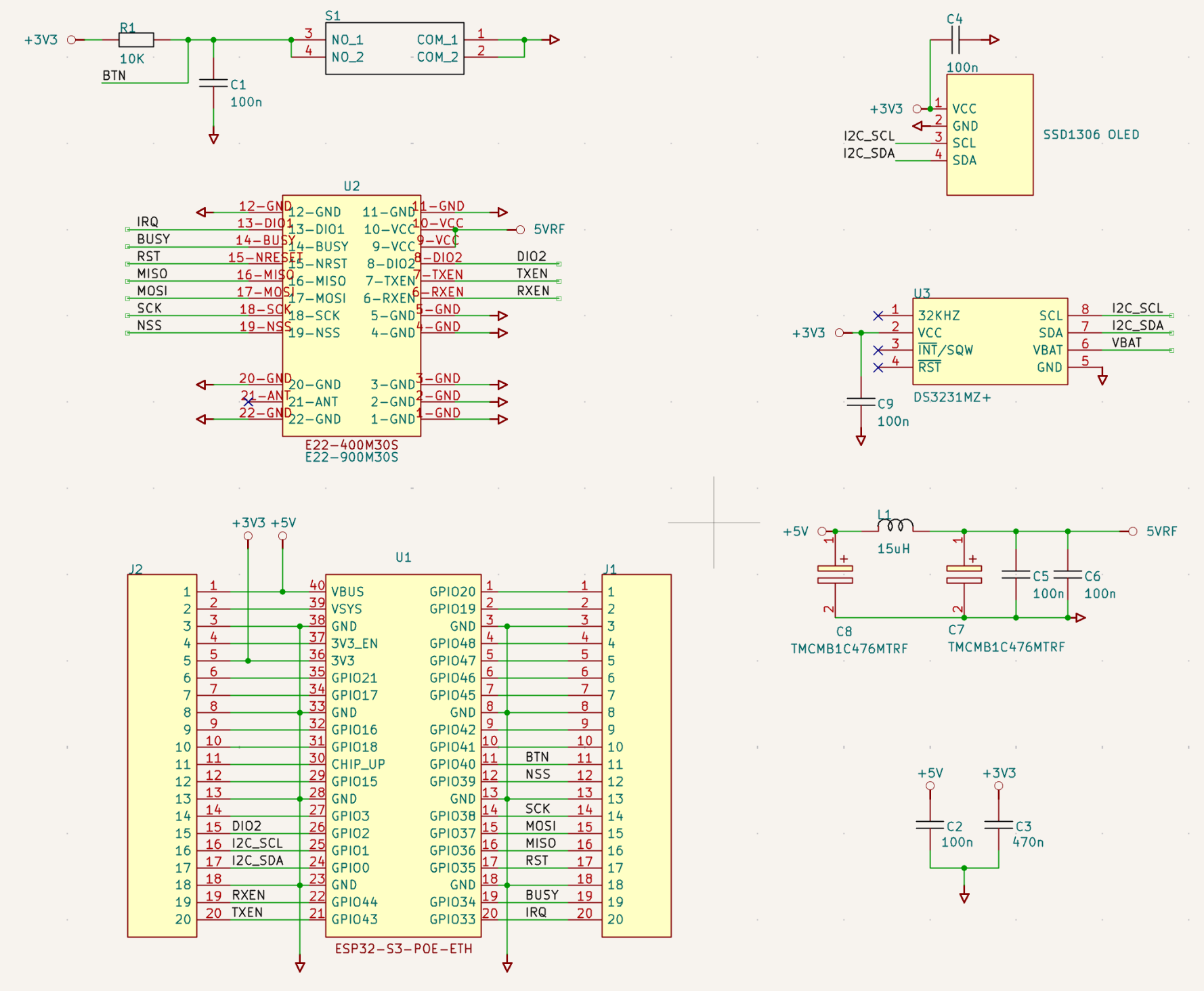
│ └── MeshPoE-S3-Schematic.png # Schematic overview
├── Gerbers/
│ └── Gerbers-MeshPoE-S3.zip   # Exported Gerbers for fabrication
└── README.md                  # This file

Images

Front View Back View
Front View Back View

Pin Assignments

LoRa Module I2C Other
Signal GPIO
CS(NSS) 39
SCLK(SCK) 14
MISO 36
MOSI 37
BUSY 34
RST 35
DIO(IRQ) 33
TXEN 43
RXEN 44
Signal GPIO
SCK 1
SDA 0
Function GPIO
User Button 40

Schematic

Schematic

License

This project is licensed under Creative Commons Attribution (CC BY). You may share and adapt the material as long as appropriate credit is given.

Description
No description provided
Readme 8.6 MiB
Languages
KiCad Layout 100%