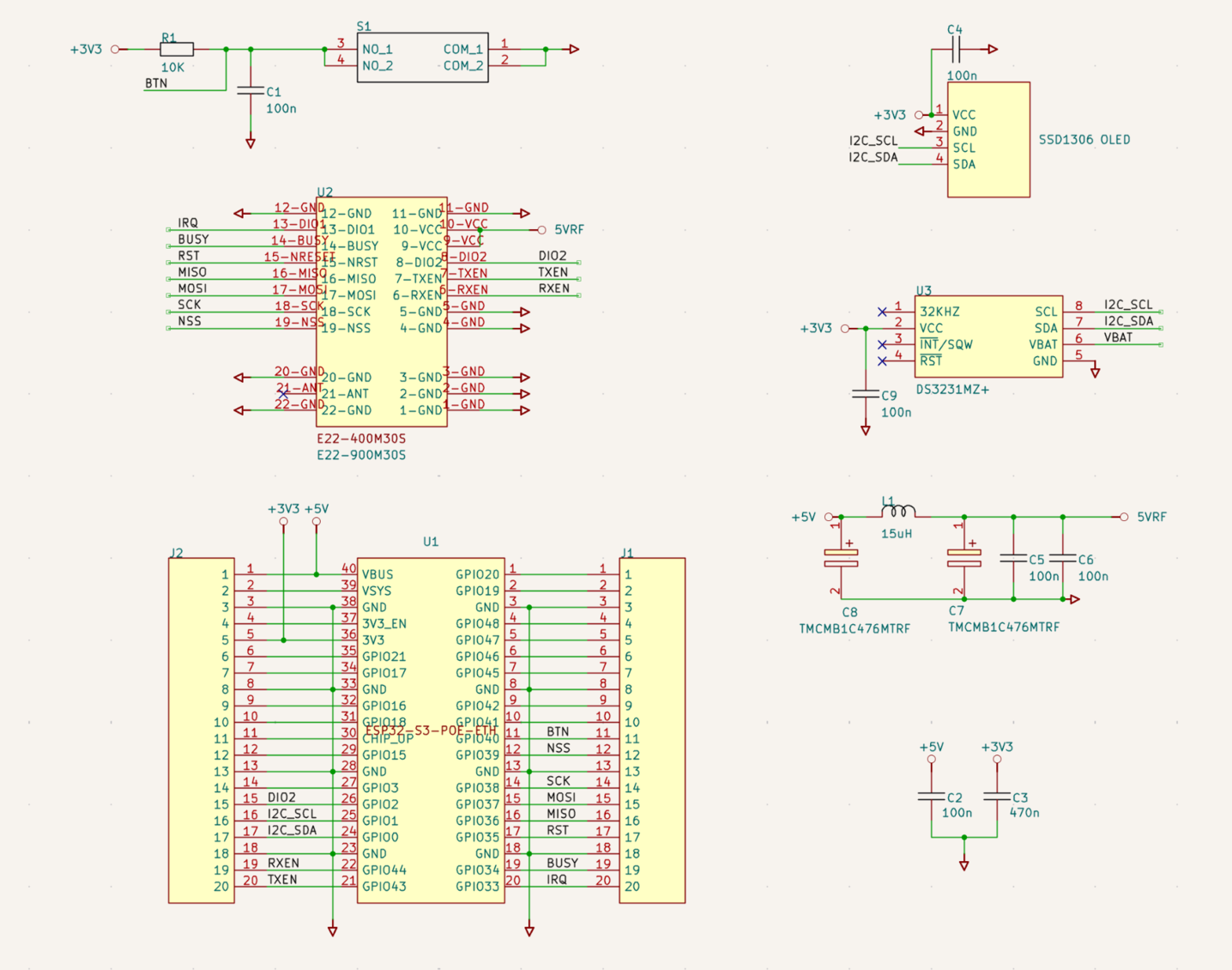
Files
MeshPoE-S3/Images/MeshPoE-S3-Schematic.png