1c4644a43e5b1974bec443418f86405fb7f3d2cd
MeshPoE-S3
Project Name: MeshPoE-S3
Author: Nickie Deuxyeux
Date: 2026-03-18
License: Creative Commons (CC BY)
Description
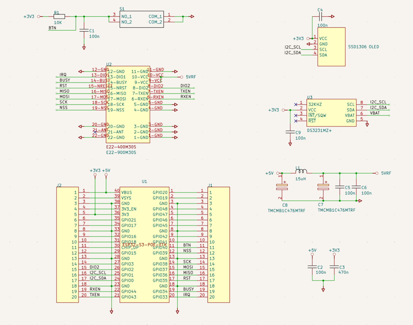
The MeshPoE-S3 is a universal PCB designed for use in LoRA mesh networks such as Reticulum, Meshtastic, and MeshCore.
- Based on the WaveShare ESP32-S3 ETH Development Board
- LoRA modules: EByte E22-series
Key features:
- Compact form factor suitable for embedded outdoor mesh nodes
- Power-over-Ethernet (PoE) support for convenient outdoor deployment
- Ethernet connectivity for mesh networking
This repository contains the KiCad project files, PCB schematics, board images, and Gerbers for fabrication.
Project Structure
MeshPoE-S3/
├── KiCad/
│ ├── MeshPoE-S3.kicad_pcb # PCB layout
│ ├── MeshPoE-S3.kicad_prl # PCB plot file
│ ├── MeshPoE-S3.kicad_pro # Project file
│ └── MeshPoE-S3.kicad_sch # Schematic
├── Images/
│ ├── MeshPoE-S3-Front.png # Front layer image
│ ├── MeshPoE-S3-Back.png # Back layer image
│ └── MeshPoE-S3-Schematic.png # Schematic overview
├── Gerbers/
│ └── Gerbers-MeshPoE-S3.zip # Exported Gerbers for fabrication
└── README.md # This file
Images
Schematic
License
This project is licensed under Creative Commons Attribution (CC BY). You may share and adapt the material as long as appropriate credit is given.
Description
Languages
KiCad Layout
100%


