625cb934c28686b5db211dbe850c3f4e78dc08ec
MeshAdventurer-S3
Project Name: MeshAdventurer-S3
Author: Nickie Deuxyeux
Date: 2026-03-19
License: Creative Commons (CC BY)
Description
The MeshAdventurer-S3 is a universal mesh radio designed for use in LoRA mesh networks such as Reticulum, Meshtastic, and MeshCore. It is inspired by MeshAdventurer project by Chris Myers.
- Based on the widely available ESP32-S3-DevKit-C clone board
- LoRA modules: EByte E22-series
Key features:
- **Fully featured for all popular mesh networks
- **Wide input voltage support for convenient mobile usage
- **GPIO headers for easy customization and expandability
- **Optional DS3231 RTC for timekeeping
- **Optional I²C environment sensor support (BME280, BME680, etc)
- **Optional ATGM336H GNSS receiver support
- **Optional EC11 Rotary Encoder support
This repository contains the KiCad project files, PCB schematics, board images, Gerbers for fabrication. A case design is also available as a Fusion 360 project and a set of STL files for 3D printing. You are welcome to alter the design to fit your requirements.
Project Structure
MeshAdventurer-S3/
├── Case/
│ ├── STL/ # Case part files
│ ├── MeshAdventurer-S3.f3d # Fusion 360 Project
├── KiCad/
│ ├── MeshAdventurer-S3.kicad_pcb # PCB layout
│ ├── MeshAdventurer-S3.kicad_prl # PCB plot file
│ ├── MeshAdventurer-S3.kicad_pro # Project file
│ └── MeshAdventurer-S3.kicad_sch # Schematic
├── Images/
│ ├── MeshAdventurer-S3-Front.png # Front layer image
│ ├── MeshAdventurer-S3-Back.png # Back layer image
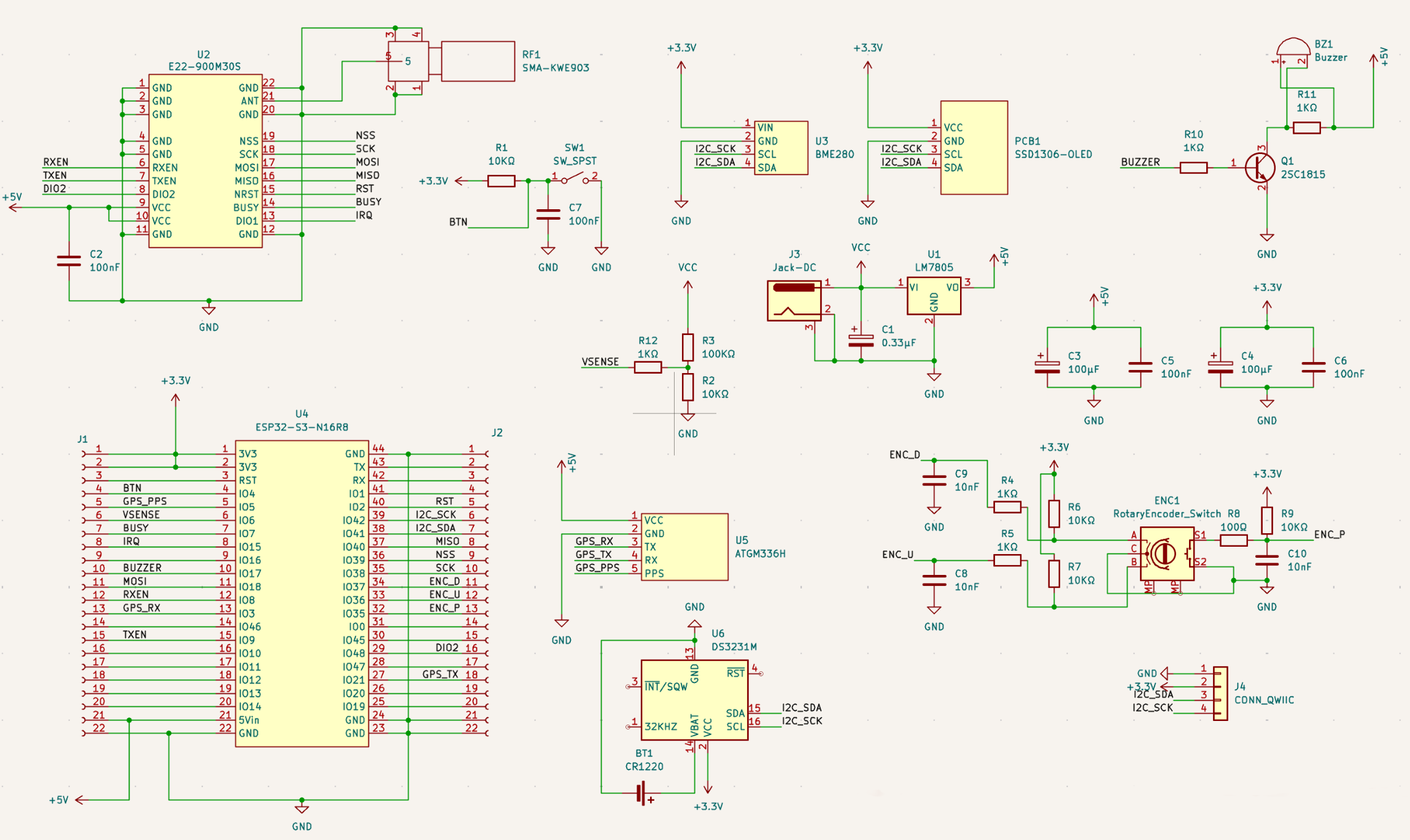
│ └── MeshAdventurer-S3-Schematic.png # Schematic overview
├── Gerbers/
│ └── Gerbers-MeshAdventurer-S3.zip # Exported Gerbers for fabrication
└── README.md # This file
Images
|
|
|
| Front View | Back View | Case |
Pin Assignments
| LoRa Module | GNSS Module | I2C | Other | ||||||||||||||||||||||||||||||||||||||||||||||||||
|
|
|
|
Schematic
Bill Of Materials
| 🔳Modules & Semiconductors | 📺Displays & UI | ⚡Capacitors | ||||||||||||||||||||||||||||||||||||||||||||||||||||||||||||||||||||||||||||||||||||||||||
|
|
|
| 🔩Resistors | 🔗Connectors | ||||||||||||||||||||||||||||
|
|
License
This project is licensed under Creative Commons Attribution (CC BY). You may share and adapt the material as long as appropriate credit is given.
Description
Languages
STL
100%



