2026-04-25 12:42:36 +03:00
2026-03-19 11:34:18 +03:00
2026-04-25 12:42:36 +03:00
2026-04-03 00:18:41 +03:00
2026-04-03 00:13:32 +03:00
2026-04-25 12:40:43 +03:00

MeshAdventurer-S3

Project Name: MeshAdventurer-S3
Author: Nickie Deuxyeux
Date: 2026-03-19
License: Creative Commons (CC BY)


Description

The MeshAdventurer-S3 is a universal mesh radio designed for use in LoRA mesh networks such as Reticulum, Meshtastic, and MeshCore. It is inspired by MeshAdventurer project by Chris Myers.

  • Based on the widely available ESP32-S3-DevKit-C clone board
  • LoRA modules: EByte E22-series

Key features:

  • **Fully featured for all popular mesh networks
  • **Wide input voltage support for convenient mobile usage
  • **GPIO headers for easy customization and expandability
  • **Optional DS3231 RTC for timekeeping
  • **Optional I²C environment sensor support (BME280, BME680, etc)
  • **Optional ATGM336H GNSS receiver support
  • **Optional EC11 Rotary Encoder support

This repository contains the KiCad project files, PCB schematics, board images, Gerbers for fabrication. A case design is also available as a Fusion 360 project and a set of STL files for 3D printing. You are welcome to alter the design to fit your requirements.

Project Structure

MeshAdventurer-S3/
├── Case/
│ ├── STL/                            # Case part files
│ ├── MeshAdventurer-S3.f3d           # Fusion 360 Project
├── KiCad/
│ ├── MeshAdventurer-S3.kicad_pcb     # PCB layout
│ ├── MeshAdventurer-S3.kicad_prl     # PCB plot file
│ ├── MeshAdventurer-S3.kicad_pro     # Project file
│ └── MeshAdventurer-S3.kicad_sch     # Schematic
├── Images/
│ ├── MeshAdventurer-S3-Front.png     # Front layer image
│ ├── MeshAdventurer-S3-Back.png      # Back layer image
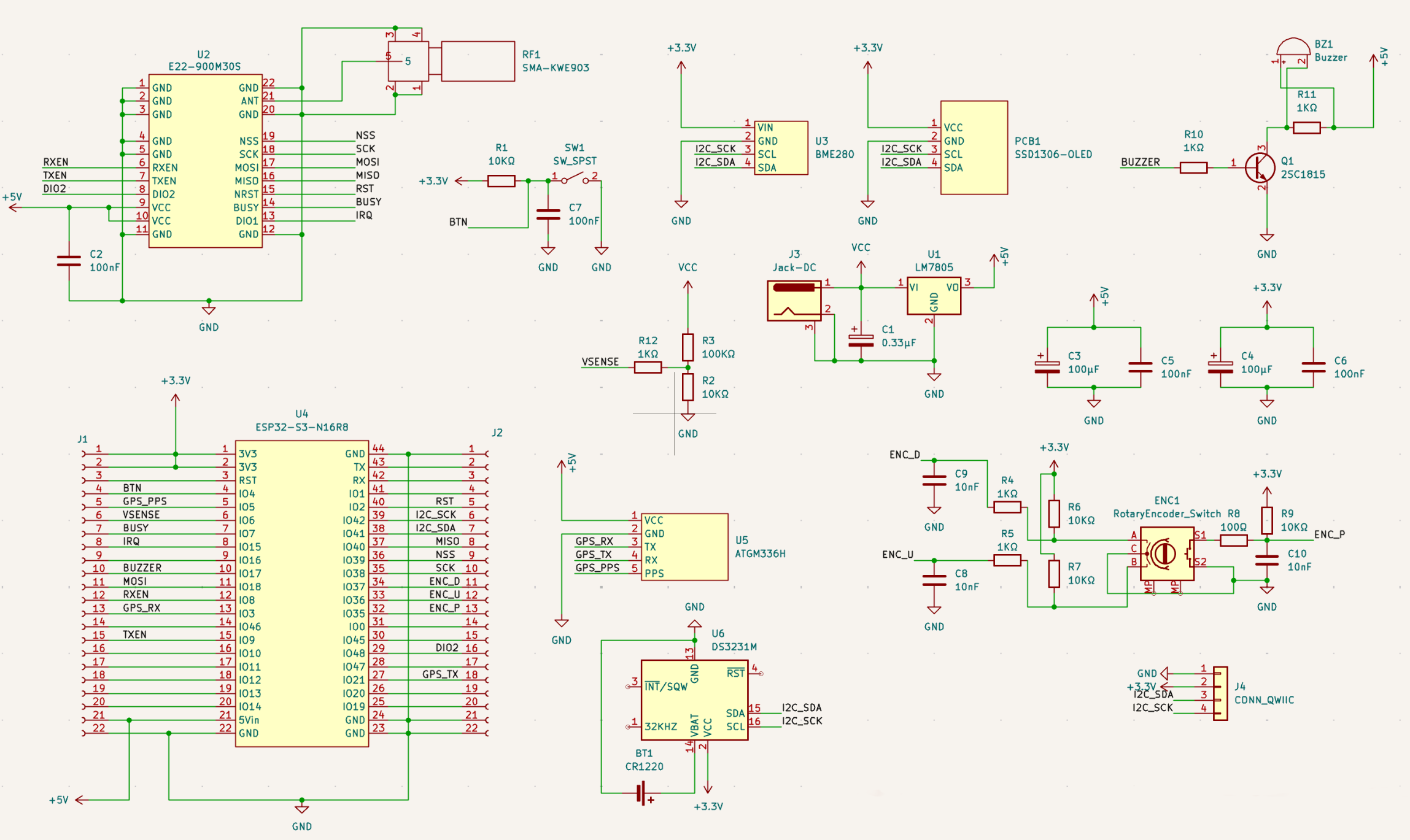
│ └── MeshAdventurer-S3-Schematic.png # Schematic overview
├── Gerbers/
│ └── Gerbers-MeshAdventurer-S3.zip   # Exported Gerbers for fabrication
└── README.md                         # This file

Images

Front View Back View Case
Front View Back View Case

Pin Assignments

LoRa Module GNSS Module I2C Other
Signal GPIO
SCLK(SCK) 1
RST 2
MISO 40
CS(NSS) 39
TXEN 38
DIO2 37
MOSI 18
BUSY 7
DIO(IRQ) 15
RXEN 8
Signal GPIO
RX 3
TX 21
PPS 5
Signal GPIO
SCL 42
SDA 41
Function GPIO
User Button 4
NeoPixel LED 48
Encoder Up 36
Encoder Press 35
Encoder Down 0
Voltage Sense 6

Schematic

Schematic

Bill Of Materials

🔳Modules & Semiconductors 📺Displays & UI Capacitors
Ref Qty Part Description Footprint
U1 1 LM7805 5V linear regulator TO-252
U2 1 E22-900M30S LoRa module Custom
U3 1 BME280 Temp / Humidity / Pressure sensor Custom
U4 1 ESP32-S3-N16R8 MCU + Flash + PSRAM Custom
U5 1 ATGM336H GPS module Custom
U6 1 DS3231M RTC SOIC-16
Q1 1 2SC1815 NPN transistor SOT-23
Ref Qty Part Description
PCB1 1 SSD1306-OLED OLED display module
ENC1 1 EC11E Rotary Encoder Rotary encoder with push
SW1 1 SPST Push Button User input
BZ1 1 Buzzer Audio indicator
Ref Qty Value Notes Footprint
C1 1 0.33µF regulator input ECAP 4x3.9
C2 1 100nF Decoupling 0805
C3, C4 2 100µF Bulk Tantalum
C5, C6, C7 3 100nF Decoupling 0603
C8, C9, C10 3 10nF Filtering 0603
🔩Resistors 🔗Connectors
Ref Qty Value Footprint
R1,R2,R6,R7,R9 5 10KΩ 0603
R3 1 100KΩ 0603
R4,R5,R10,R11,R12 5 1KΩ 0603
R8 1 100Ω 0603
Ref Qty Part Description
J1, J2 2 61302011821 1x20 2.54mm pin header

License

This project is licensed under Creative Commons Attribution (CC BY). You may share and adapt the material as long as appropriate credit is given.

Description
No description provided
Readme 21 MiB
Languages
STL 100%