This website requires JavaScript.
Explore
Help
Sign In
deuxyeux
/
MeshAdventurer-S3
Watch
1
Star
0
Fork
0
You've already forked MeshAdventurer-S3
Code
Issues
Pull Requests
Actions
Packages
Projects
Releases
Wiki
Activity
Files
5e4d6fb29fa961f6cff07d69c0111caebfac4221
MeshAdventurer-S3
/
Images
/
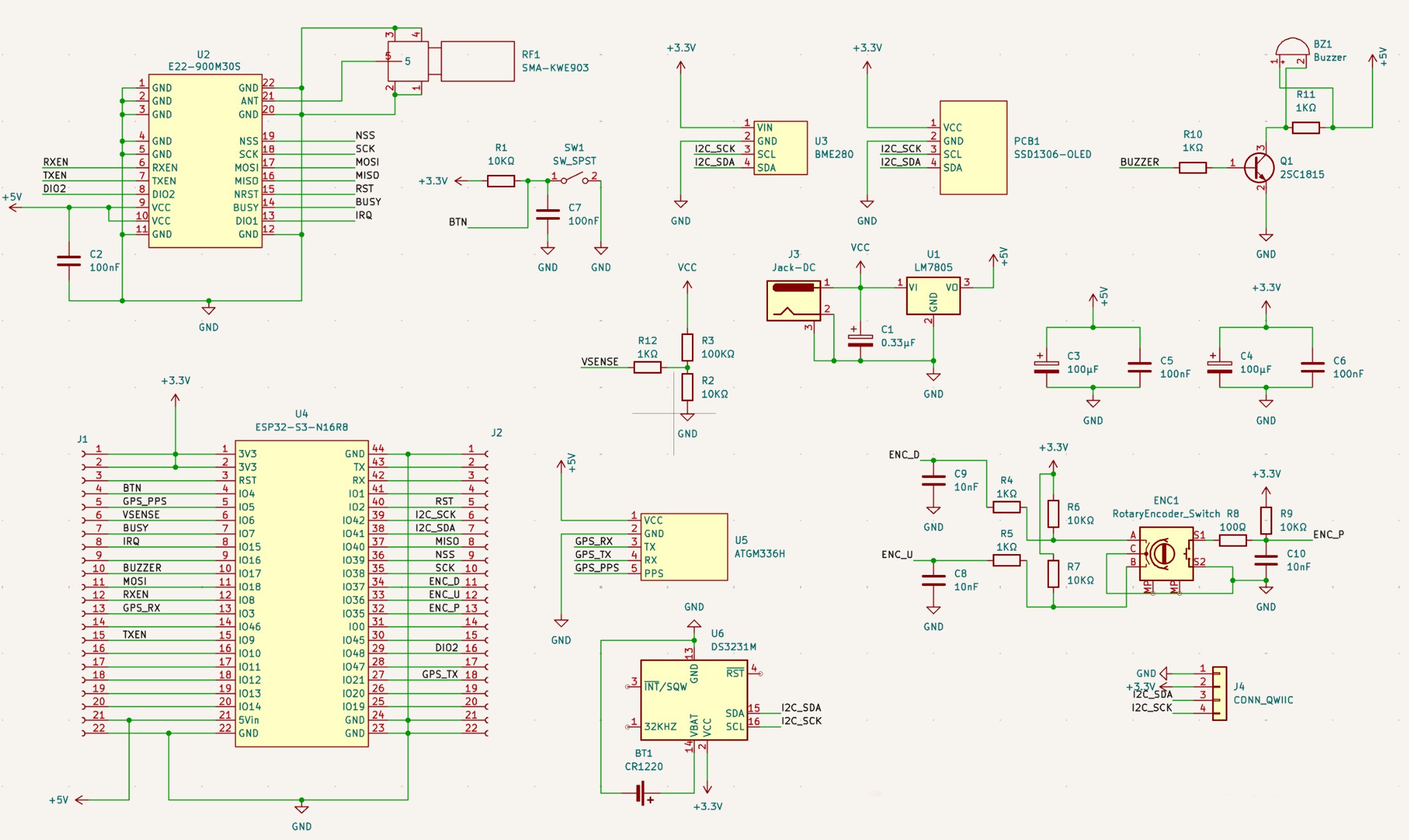
MeshAdventurer-S3-Schematic.png
Nickie Deuxyeux
5e4d6fb29f
Schematic update
2026-04-03 00:18:41 +03:00
516 KiB
2297x1369px
Raw
History
Reference in New Issue
View Git Blame
Copy Permalink